猫とクマのゲームと車。
ノートPCに一番苦戦してた('д')
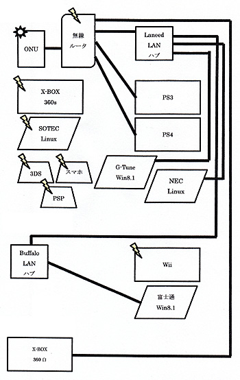
我が家は機器が多くて、全部設定し直し。
有線だと自動で設定されてとても簡単。
無線でつないでた、
パピーLinuxのノートPC、3DS、PS4、PS3、360、PSP
はどれも簡単に設定できたけれど、
Windows8のノートPCに苦戦してた。
苦戦とはいいつつ、悩むのが楽しそうなんだよねー。
全部で2時間くらいかけて設定完了!
このニュースを受けて、ロジテックからNECに買い換え。
家電店の売り場にあったルーター全部中国製だったけどね...

NEC Aterm WR9300N[HPモデル] PA-WR9300N-HP
ランキングに参加中ですよ→
MacのデータがWinで読めるように('д')
4年前に突然iMacが壊れ、バックアップを取ってたMOは
Winで何とか読めても文字化けが激しかった。
文字化けもなにも全然読めないのもあったので、
今回はようやく根本的な解決になりました!
とはいっても、方法はシンプルというか正当法。
職場のMacでデータ読み込んでから、
Winでフォーマットして移しなおす。
DOSならMacでも読めるし、書き込めるからね。
旧OS使ってる職場で助かった...
再読み込みした時に保存日時が全部変わってしまい、
いつ作ったのかわからなくなってたんだよね。
古いので1997年だし、作ったものが懐かしすぎる。
パソコン使い始めてからそんなになるのかー。
そして、またデータ整理しなくてはー!
ランキングに参加中ですよ→
カレンダー
| 12 | 2026/01 | 02 |
| S | M | T | W | T | F | S |
|---|---|---|---|---|---|---|
| 1 | 2 | 3 | ||||
| 4 | 5 | 6 | 7 | 8 | 9 | 10 |
| 11 | 12 | 13 | 14 | 15 | 16 | 17 |
| 18 | 19 | 20 | 21 | 22 | 23 | 24 |
| 25 | 26 | 27 | 28 | 29 | 30 | 31 |
プロフィール
このブログは、ゲームや車ネタが多く、ビートやクマも出てくる絵日記です。
ほぼ毎日更新中!
ゲーム関連の記事はネタバレ注意。
<登場人物>
● うにょ ●
猫とお城とビートとスバル360が好き。
最近は専らスカイリム。
● クマ ●
ゲームと家電とソーラーパネル好き。
押入れにはゲームの歴史がぎっしり。
メインサイト>【猫天堂】
クルマ関連>BEAT ZONE
書籍レビュー>猫天堂書房
ランキング参加中。
ポチリとよろしくお願いします。
(1日1回有効です)
ほぼ毎日更新中!
ゲーム関連の記事はネタバレ注意。
<登場人物>
● うにょ ●
猫とお城とビートとスバル360が好き。
最近は専らスカイリム。
● クマ ●
ゲームと家電とソーラーパネル好き。
押入れにはゲームの歴史がぎっしり。
メインサイト>【猫天堂】
クルマ関連>BEAT ZONE
書籍レビュー>猫天堂書房
ランキング参加中。
ポチリとよろしくお願いします。
(1日1回有効です)
カテゴリー
アーカイブ
ブログ内検索
アクセス解析
カウンター
アマゾン

